Microservices architecture is a robust approach to building software applications by breaking them down into small, independently deployable services. By leveraging modern cloud-native technologies, microservices enable scalable, resilient, and efficient systems. In this article, we’ll explore the key components of a modern microservices architecture, covering everything from cloud infrastructure to the frontend, backend, and continuous deployment practices.
1. Microservices
What It Is: Microservices are independent, modular services that each handle a specific function or business capability. They are designed to be loosely coupled, with each microservice having its own database and communication mechanisms.
Why It’s Used:
- Modularity: Microservices allow teams to develop, test, and deploy each component independently. This modularity simplifies debugging, scaling, and maintaining the system.
- Resilience: Each service can fail or scale independently, ensuring that the failure of one service does not bring down the entire system.
- Scalability: Services can be scaled horizontally to handle more traffic, without impacting the rest of the system.
2. Frontend Technologies: React and Angular
What They Are: React and Angular are two popular frontend frameworks used to build responsive user interfaces for modern web applications. React is a JavaScript library focused on building reusable UI components, while Angular is a full-fledged framework that provides a complete solution for building large-scale, dynamic applications.
Why They’re Used:
- Responsive UI: Both React and Angular enable the creation of responsive user interfaces, ensuring that applications are optimized for desktops, tablets, and mobile devices.
- Modularity: React and Angular promote component-based architecture, making it easier to manage and scale complex applications by breaking down the UI into reusable components.
- Performance: React's virtual DOM and Angular’s two-way data binding provide efficient updates, improving performance and user experience.
3. Cloud-Native Infrastructure (GCP, Azure)
What It Is: Cloud-native infrastructure is the deployment of applications on cloud platforms such as Google Cloud Platform (GCP) or Microsoft Azure, where applications are designed to leverage the scalability, availability, and flexibility of the cloud.
Why It’s Used:
- Scalability: Cloud platforms provide elastic resources, enabling applications to scale on-demand to meet user demands.
- Managed Services: These platforms offer a variety of managed services such as databases, AI tools, and data storage, reducing the need for manual infrastructure management.
- Resilience: Cloud-native architectures benefit from built-in fault tolerance, ensuring high availability and reliability for the application.
4. Kubernetes (K8s) for Container Orchestration
What It Is: Kubernetes (K8s) is an open-source platform that automates the deployment, scaling, and management of containerized applications. It is commonly used to manage microservices running in containers (e.g., Docker).
Why It’s Used:
- Container Orchestration: Kubernetes helps to manage containers, ensuring that each microservice runs in an isolated environment and can be deployed consistently across multiple environments.
- Scaling: Kubernetes automates scaling by monitoring the health of containers and adjusting resources as needed to meet demand.
- Self-Healing: If a container fails, Kubernetes automatically replaces it, ensuring the service remains available and resilient.
5. Database Management (SQL, NoSQL)
What It Is: Each microservice typically manages its own database, either relational (SQL) or non-relational (NoSQL), ensuring data isolation between services.
Why It’s Used:
- Data Isolation: By giving each microservice its own database, services remain independent, ensuring changes in one service don't impact others.
- Flexibility: Microservices can choose the database that best fits their needs. For example, relational databases like PostgreSQL are suited for transactional data, while NoSQL databases like MongoDB are ideal for flexible, unstructured data.
- Consistency: Each service manages its own data, ensuring consistency and avoiding conflicts when services scale.
6. Message Queuing: RabbitMQ for Asynchronous Communication
What It Is: RabbitMQ is a message broker that facilitates asynchronous communication between microservices. It queues messages that need to be processed by other services, ensuring decoupled communication.
Why It’s Used:
- Asynchronous Communication: RabbitMQ enables services to communicate without waiting for a response, improving overall system efficiency.
- Resilience: Messages are stored in queues until the receiving service is available to process them, which ensures that no data is lost.
- Decoupling: By decoupling services, RabbitMQ helps maintain service independence and flexibility.
7. Caching: Redis
What It Is: Redis is an in-memory data store often used as a cache to speed up data retrieval. It can store frequently accessed data temporarily to avoid costly database calls.
Why It’s Used:
- Performance: By storing data in memory, Redis significantly reduces access times, improving application performance.
- Scalability: Redis can be distributed across multiple instances to handle high traffic loads, ensuring low-latency data access.
- Load Reduction: Redis helps offload database queries, reducing the load on the backend systems and databases.
8. Continuous Integration and Continuous Deployment (CI/CD)
What It Is: CI/CD is the practice of automatically building, testing, and deploying applications, ensuring that changes are rapidly and safely delivered to production.
Why It’s Used:
- Automated Testing: Automated tests run each time code is committed, ensuring that bugs and regressions are caught early.
- Faster Release Cycles: With CI/CD pipelines, developers can push changes faster and more reliably. The automated process reduces the time required for manual testing and deployment.
- Consistency: CI/CD ensures that code is built, tested, and deployed consistently, minimizing human error and providing quick feedback.
9. Frontend Development: C# Server/Client Programming
What It Is: C# can be used for both server-side and client-side programming in microservices architectures. For instance, ASP.NET provides a robust framework for building REST APIs, while Blazor (a C# web framework) enables building interactive client-side web apps.
Why It’s Used:
- Backend Logic: C# is commonly used for developing business logic in backend services, especially for applications that require high performance and scalability.
- Unified Development: Developers can work across both frontend and backend using the same language (C#), reducing context switching and making the system easier to manage.
10. Architectural Patterns, Data Structures, and Algorithms
What They Are: Architectural patterns (e.g., Event-Driven Architecture, CQRS), data structures (e.g., hashmaps, graphs), and algorithms (e.g., sorting, searching) are fundamental components that drive efficient software design.
Why They’re Used:
- Efficiency: Understanding algorithms and data structures is crucial for optimizing service performance, especially when handling large datasets or high-volume transactions.
- Maintainability: Architectural patterns like Event-Driven Architecture help maintain decoupling and scalability as systems grow.
- Flexibility: Proper use of patterns allows teams to handle various scenarios, from real-time updates to complex queries.
11. Google Cloud for Cloud Monitoring
What It Is: Google Cloud offers various monitoring tools (e.g., Google Cloud Monitoring, Stackdriver) to keep track of system performance and health.
Why It’s Used:
- Real-Time Monitoring: Google Cloud Monitoring provides real-time insights into application health, enabling proactive issue resolution.
- Integrated Insights: The platform integrates with other Google Cloud services, providing a holistic view of system performance, from the infrastructure layer to the application layer.
- Alerting: Alerts can be configured to notify teams when a service experiences issues, enabling rapid response and minimizing downtime.
12. Containers
What It Is: Containers (often with Docker) package microservices with all their dependencies, ensuring that they run consistently in different environments, from development to production.
Why It’s Used:
- Portability: Containers ensure that services run the same way in all environments, eliminating issues like "it works on my machine."
- Isolation: Containers encapsulate each microservice, ensuring that dependencies and configurations don’t interfere with one another.
- Scalability: Containers can be deployed and scaled easily across cloud environments, making it simple to manage microservices.
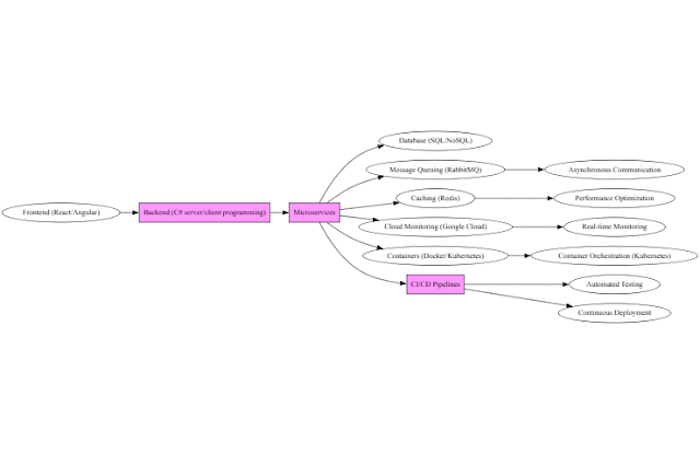
Architecture
In a modern microservices architecture, each component plays a vital role in ensuring that the system is scalable, efficient, and resilient. From frontend technologies like React and Angular for responsive UIs to backend programming with C#, and cloud-native infrastructures like Google Cloud, the architecture enables organizations to build robust applications that are capable of evolving with business needs. Technologies like RabbitMQ for messaging, Redis for caching, and CI/CD pipelines for automation ensure that microservices are optimized for performance, reliability, and rapid development cycles. By combining these technologies and practices, teams can create high-performing, cloud-native solutions.
.png)